您的位置-
首页
-行政确认权
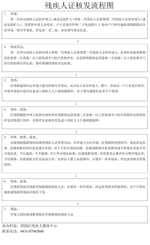
残疾人证核发
来源:残联 作者: 时间:2013-10-08
【字体:
大
中
小
】 【
关闭
】